#include <MTAnalogMessageCreator.h>

Public Member Functions | |
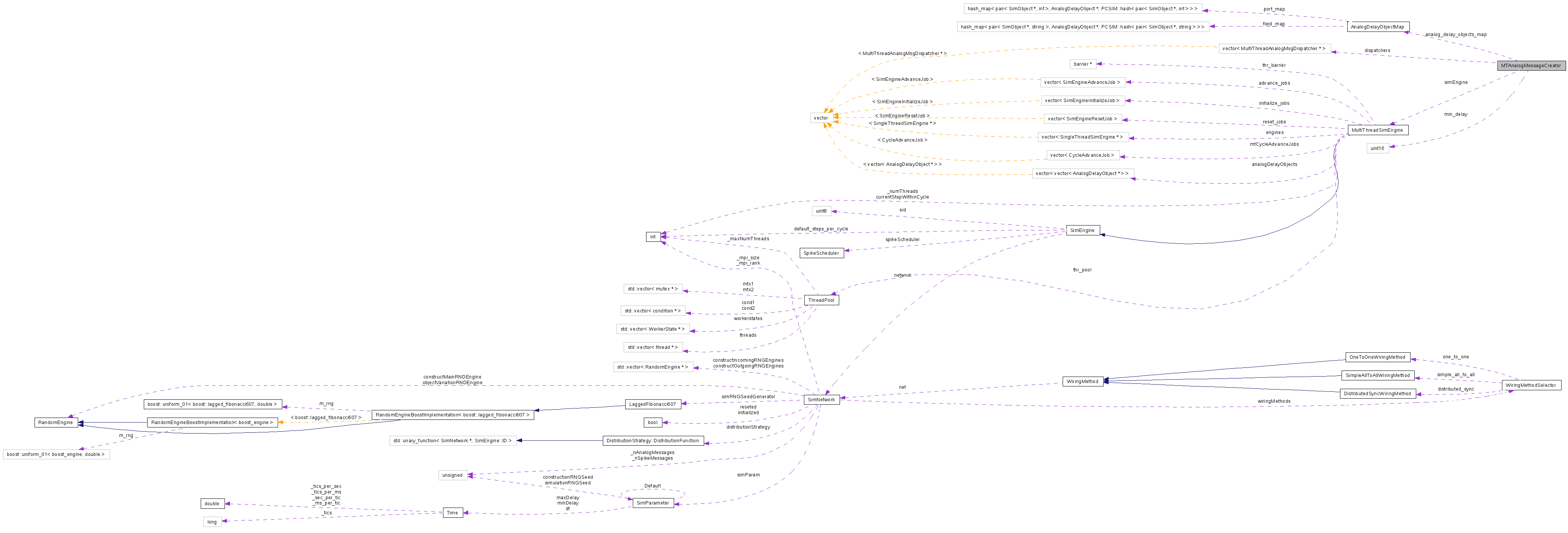
| MTAnalogMessageCreator (vector< MultiThreadAnalogMsgDispatcher * > &mtAnalogMsgDispatchers, MultiThreadSimEngine &mtSimEngine, AnalogDelayObjectMap &analogDelayObjectsMap, delay_t minDelay) | |
| virtual | ~MTAnalogMessageCreator () |
| template<typename srcType, typename destType> | |
| int | addAnalogMessage (const SimObject::ID &sender, srcType senderPortOrField, const SimObject::ID &receiver, destType recvPortOrField, delay_t delay) |
Protected Attributes | |
| vector < MultiThreadAnalogMsgDispatcher * > & | dispatchers |
| MultiThreadSimEngine & | simEngine |
| AnalogDelayObjectMap & | analog_delay_objects_map |
| delay_t | min_delay |
Definition at line 8 of file MTAnalogMessageCreator.h.
| MTAnalogMessageCreator::MTAnalogMessageCreator | ( | vector< MultiThreadAnalogMsgDispatcher * > & | mtAnalogMsgDispatchers, | |
| MultiThreadSimEngine & | mtSimEngine, | |||
| AnalogDelayObjectMap & | analogDelayObjectsMap, | |||
| delay_t | minDelay | |||
| ) | [inline] |
Definition at line 11 of file MTAnalogMessageCreator.h.
| MTAnalogMessageCreator::~MTAnalogMessageCreator | ( | ) | [virtual] |
Definition at line 4 of file MTAnalogMessageCreator.cpp.
| int MTAnalogMessageCreator::addAnalogMessage | ( | const SimObject::ID & | sender, | |
| srcType | senderPortOrField, | |||
| const SimObject::ID & | receiver, | |||
| destType | recvPortOrField, | |||
| delay_t | delay | |||
| ) | [inline] |
Definition at line 43 of file MTAnalogMessageCreator.h.
References MultiThreadSimEngine::addForAdvanceCycle(), MultiThreadSimEngine::addObject(), analog_delay_objects_map, AnalogDelayObject::announceDelayedRead(), dispatchers, SimObject::ID::eng, AnalogDelayObjectMap::find(), MultiThreadSimEngine::getObject(), SimObjectFactory::getObjectTypeID(), AnalogDelayObjectMap::insert(), AnalogDelayObject::isScheduledForAdvanceCycle(), min_delay, simEngine, and SimObject::ID::type.
Referenced by MultiThreadNetwork::addGenericAnalogMessage(), and DistributedMultiThreadNetwork::addGenericAnalogMessage().

vector< MultiThreadAnalogMsgDispatcher*>& MTAnalogMessageCreator::dispatchers [protected] |
MultiThreadSimEngine& MTAnalogMessageCreator::simEngine [protected] |
delay_t MTAnalogMessageCreator::min_delay [protected] |
1.5.5